ミラー環境のアップグレード手順(メンテナンスリリースバージョン編)
これは InterSystems FAQ サイトの記事です。
こちらの記事では、ミラー環境をメンテナンスリリースバージョン(例:2025.1.0 -> 2025.1.1)にアップグレードする際の手順についてご説明します。
脆弱性の問題の対応などで、最新メンテナンスリリースバージョンへのアップグレードが必要な場合はこちらの方法をご使用ください。
こちらの手順は、「ミラー環境アップグレード中にアプリケーションの変更を伴わない」ことを前提とした手順になります。
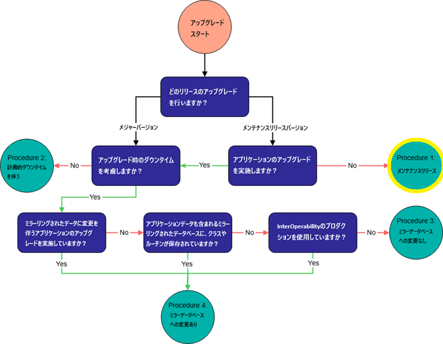
※こちらのドキュメント にある以下のイメージの、「 Procedure 1: Maintenance Release Upgrades with No Application Changes」の手順です。
※ ミラーが使用できなくなるのは、計画的フェイルオーバーの実行時間のみです。
【注意1】
InterSystems IRIS for Health および Health Connect でミラーリングを構成する場合は、HSSYSを必ずミラーリングするようにしてください。また、アップグレードは2024.1以降のバージョンへ行うようにしてください。
【注意2】
ミラーリング構成のInterSystems IRISでは、ジャーナルファイルの互換性を保つため、バックアップメンバーを先に、プライマリを後にアップグレードする必要があります。これは、古いバージョンでは新しい形式のジャーナルファイルを正しくリストアできない可能性があるためです。ジャーナルファイルのリストアは、作成元と同じかそれより新しいバージョンでのみ保証されます。
※ジャーナル復元の互換性(アップグレードの影響)
手順は以下のようになります。
もし、DR非同期メンバも構成している場合は、1の前、つまり一番最初に停止&アップグレードを行います。
(手順は、こちら になります)
3.バックアップ(B) を停止&アップグレード
5.プライマリー(A) をシャットダウン&アップグレード(バックアップ(B) がプライマリとなる)
6.新しいプライマリ(B) をシャットダウン(ミラーがフェイルオーバーし、(A) がプライマリーになる)
では、詳しい手順を説明します。
ミラーモニタで現在の状態を確認します。
アップグレードプロセス全体を通してミラーモニターを使用し、ミラーメンバーのシャットダウン、フェイルオーバー、または再起動を含むステップを実行した場合は、実行後にミラーモニターが変更を正しく反映していることを確認してください。
2.バックアップ(B) で「フェイルオーバーなし」を設定します
バックアップ(B) が完全にアップグレードされるまでフェイルオーバーが発生しないように、「フェイルオーバーなし」の設定を行います
管理ポータル:
[システムオペレーション] > [ミラーモニタ]
ミラーを停止します
3.バックアップ(B) を停止&アップグレードします
4.バックアップ(B) のフェイルオーバーなしをクリアします
ミラーを開始します
フェイルオーバーなしをクリアします(フェイルオーバーありの設定に戻します)
5.プライマリー(A) をシャットダウン&アップグレードします(バックアップ(B) がプライマリーとなる)
アップグレード直後
6.新しいプライマリ(B) をシャットダウンします(ミラーがフェイルオーバーし、(A) がプライマリーになる)
新しいプライマリ(B) をシャットダウン後、(A) がプライマリとなります
.png)
(B) を開始することで、元の構成に戻ります。
.png)
これでアップグレード作業は終了です。おつかれさまでした。
1.ミラーを停止します
管理ポータル:
[システムオペレーション] > [ミラーモニタ]
「このメンバ上でミラーを停止」ボタンをクリック
2.インスタンスを停止します
3.アップグレードを行います
4.ミラーを開始します
管理ポータル:
[システムオペレーション] > [ミラーモニタ]
「このメンバ上でミラーを開始」ボタンをクリック
詳細は以下のドキュメントをご覧ください。